关于举办yl7703永利集团官网举办简历大赛的通知
日期:2024-09-23 作者:张健 浏览量:
为积极推进“科教兴国”和“人才强国”战略的实施,培养老员工实事求是,求真务实的科学素质、勇于挑战的精神,提高员工的科技创新与实践能力,更好地适应社会,增强就业意识。yl7703永利集团官网特举办以“简自我个性,历职场未来”为主题的个人简历设计大赛。
一、 大赛主题:简自我个性,历职场未来
二、 大赛时间:2024年9月23日-28日
三、 参赛对象:yl7703永利集团官网全体员工
四、 作品要求
1、尺寸规格:a4纸,封面和排版格式不限
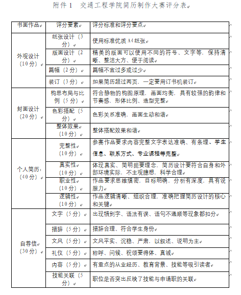
2、参赛作品的内容可根据自己的兴趣自由创作,但必须主题明确,构思新颖,主体以介绍自己为主的简历作品,简历要求突出自己的个性;要求简洁、实用、强调潜力和热情,可以任意发挥想象进行设计,具有原创性和艺术性。(具体评分标准参考附件1)
五、 注意事项
1、作品提交日期截止至9月28日
2、统一递交纸质版,电子版。纸质版要求a4纸打印,标明真实姓名,所在年级,班级。以辅导员为单位统一交至28号楼205办公室,电子版钉钉交至22级本科工程造价2班杜涵。
六、 奖项设置
一等奖:1名
二等奖:3名
三等奖:6名
优秀奖若干

yl7703永利集团官网
2024年9月22日
豫公网安备 41082302410884号